トップページ
会社概要
組織
由比工場 設備内容
業務内容
工事経歴書
工事経歴 (橋梁工事)
工事履歴 (鉄骨工事)
工事経歴 (その他 工事)
アクセス
採用
お知らせ
問い合わせ
清水・津の観光ポイント
「誠 心 誠 意」
対 応 い た し ま す。
〒424-0847 静岡県静岡市清水区大坪2-13-10
☎
054-346-5755
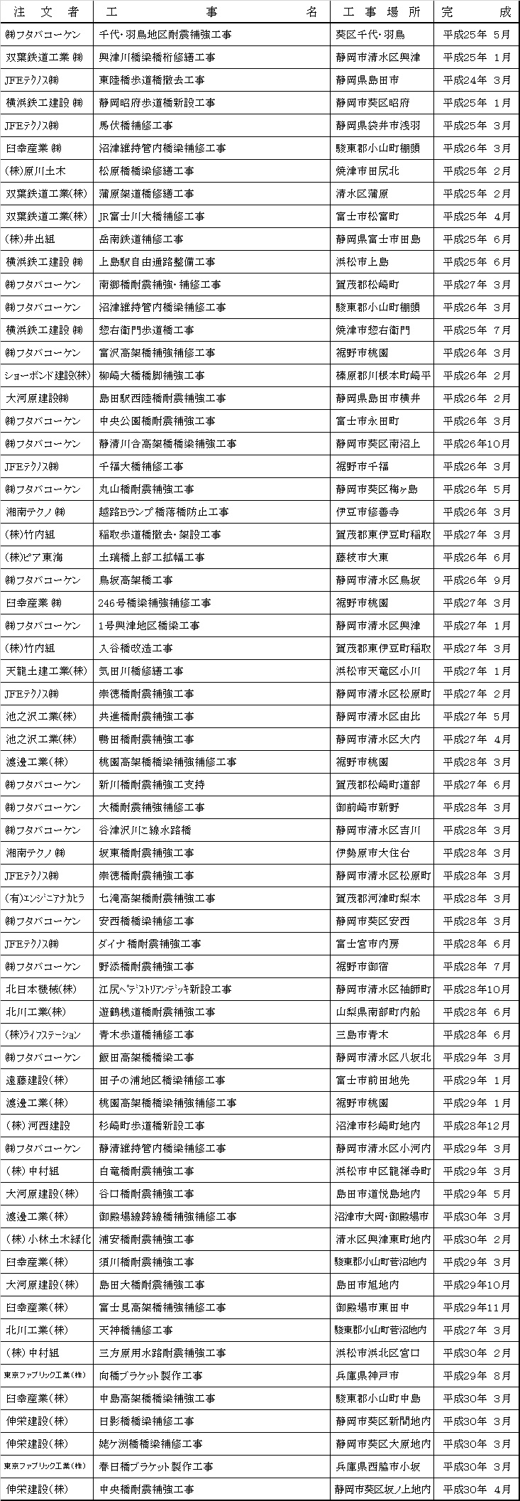
工事履歴 (橋梁工事)
橋梁製作
橋梁メーカーの1次請負業者として、加工・組立・溶接作業を行っております。
橋梁架設工事
歩道橋などの現地大組・溶接作業、架設作業を行っております。
橋梁耐震工事
ライフラインである橋を地震から守る為、「落橋防止装置」「変位制限装置」などの、現地計測、工場製作、現地据付作業を行っております。
また、橋の足元である沓(しゅう)の交換、「支承取替工事」も行っております。
鋼板巻き立て工事
橋を支えるコンクリート橋脚を鋼板(鉄板)で巻いて補強する鋼板巻き立ての現地据付、現地溶接を行っております。
工事経歴書に戻る
工事経歴書に戻る